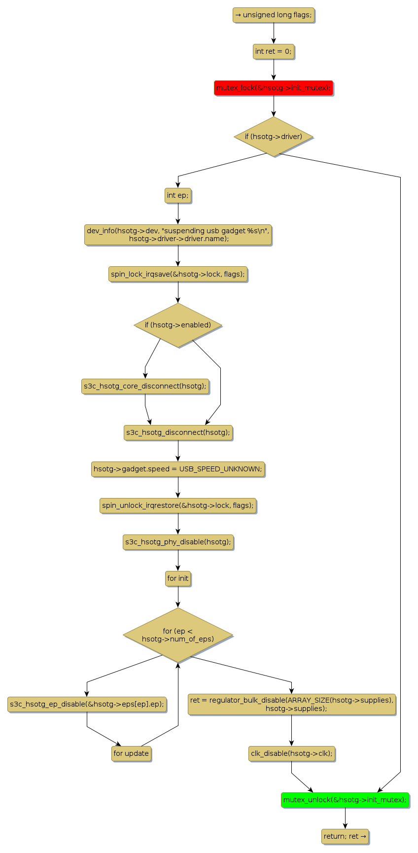
Instance Verification Kit (IVK)
mutex lock @ [90698+31+/linux-3.19-rc1/drivers/usb/dwc2/gadget.c]
Instance Signature: init_mutex
|
The Matching Pair Graph:
|
|
Function Name
|
Control Flow Graph (CFG)
|
Events Flow Graph (EFG)
|
Source Correspondence
|
|
s3c_hsotg_suspend
|
|
|
[90614+17+/linux-3.19-rc1/drivers/usb/dwc2/gadget.c]
|